| 일 | 월 | 화 | 수 | 목 | 금 | 토 |
|---|---|---|---|---|---|---|
| 1 | 2 | 3 | ||||
| 4 | 5 | 6 | 7 | 8 | 9 | 10 |
| 11 | 12 | 13 | 14 | 15 | 16 | 17 |
| 18 | 19 | 20 | 21 | 22 | 23 | 24 |
| 25 | 26 | 27 | 28 | 29 | 30 | 31 |
- MLOps
- 메타버스
- 네트워크
- llm
- TFX
- docker
- 언어모델
- maang
- MAB
- 플랫폼
- 미국석사
- 자연어처리
- swe취업
- transformer
- AWS
- chatGPT
- nlp
- HTTP
- 미국 개발자 취업
- MSCS
- BERT이해
- RecSys
- BERT
- 클라우드
- 머신러닝
- 합격후기
- BANDiT
- 추천시스템
- 클라우드자격증
- 중국플랫폼
- Today
- Total
SWE Julie's life
MLOps - (1) MLOps란? ML Pipeline에 대해 본문
MLOps란?
- Machine Learning모델의 지속적인 배포 및 자동화를 위한 파이프라인
MLOps의 조건
1) 지속적 통합(CI) - 패키지와 구성요소(데이터 스키마, 모델 등) 빌드 및 테스트
2) 지속적 배포(CD) - 모델 예측 서비스(파이프라인, 모델)를 자동으로 배포
3) 지속적 학습 (CT) - 모델을 자동으로 재학습, 제공
ML 시스템 개발(Dev)과 ML 시스템 운영(Ops)를 통합하는 것을 목표로 하는 방식
DevOps와 비교하였을 때 지속적 학습(CT) 개념이 추가됨
ML 단계
- 데이터 추출
- 데이터 분석
- 데이터 준비
- 모델 학습
- 모델 평가
- 모델 검증
- 모델 제공
- 모델 모니터링
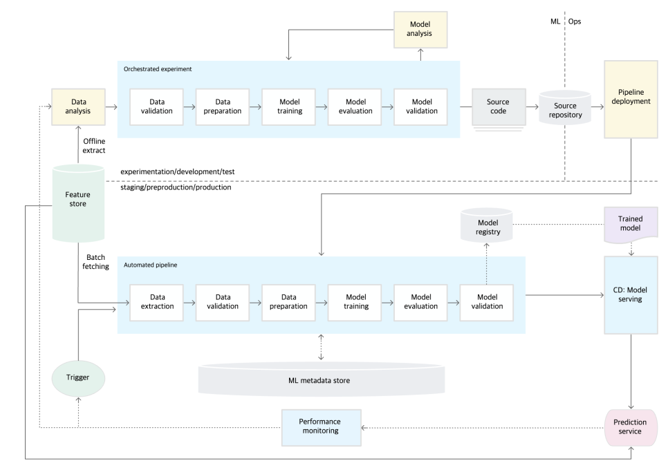
* MLOps 파이프라인 도식화

출처 : Google Cloud Docs - Automated ML pipeline for CT
MLOps파이프라인 구성요소
1) Data Validation
- data schema bias : 예기치 않은 feature 수신 등
- data value bias : 이상치 포함 등
2) Model Validation
- 모델 평가측정 항목 값들을 생성하여 이전 모델과 performance가 좋아졌는지 비교
- 신규 모델이 다양한 세그먼트에서 일관적인 성능을 보여주는지 확인
3) Model Registry
- 모델 ID, URI, 모델 버전, hyper parameters, 모델 평가 측정값, 파이프라인 실행일시 등 관련 메타 정보를 보유
- Tensorflow에서 제공하는 라이브러리인 ML-metadata로 다수 사용
4) Feature Store
- 최신 데이터셋을 제공
5) Inference Client
리소스 최적화 관련 니즈
- 트래픽 예상을 하기 어렵기 때문에 미리 사용량을 예측하여 산정함
- 추론하기 위한 최소한의 장비 사양이 어느정도인지 가늠하기 힘듦
모델 서빙이 가능한 모델 형식
- SavedModel : tensorflow에서 사용, tensorflow serving에서 실행가능
- ONNX : Pytorch를 사용
- TensorRT plan file : NVIDIA의 TensorRT기술을 사용하여 GPU 인퍼런스에 최적화, Trition inference server를 사용하여 서빙 가능
* kubeflow도 ML-metadata를 사용
-------------------------------------------------------------------------------------------
출처 :
1) Google Cloud ML Ops 공식 가이드문서 : https://cloud.google.com/solutions/machine-learning/mlops-continuous-delivery-and-automation-pipelines-in-machine-learning?hl=ko
MLOps: 머신러닝의 지속적 배포 및 자동화 파이프라인 | Google Cloud
솔루션 평가 및 리뷰 MLOps: 머신러닝의 지속적 배포 및 자동화 파이프라인 목차 DevOps와 MLOps 비교 ML을 위한 데이터 과학 단계 MLOps 수준 0: 수동 프로세스 특성 도전과제 이 문서에서는 머신러닝(ML) 시스템을 위한 지속적 통합(CI), 지속적 배포(CD), 지속적 학습(CT)을 구현하고 자동화하는 기술을 설명합니다. 데이터 과학 및 ML은 복잡한 실제 문제를 해결하고, 업계를 혁신하고, 모든 도메인에서 가치를 창출하는 데 핵심적인 역할을 합니다. 현재 효과적으로 ML 적용하기 위한 요소는 다음과 같습니다.
cloud.google.com
2) 2020 네이버 DEVIEW https://tv.naver.com/v/16970565
손쉽게 ML 라이프사이클을 다룰 수 있는 MLOps
NAVER Engineering | 유승현 - 손쉽게 ML 라이프사이클을 다룰 수 있는 MLOps
tv.naver.com
'Tech > MLOps' 카테고리의 다른 글
| MLOps, 머신러닝 파이프라인 설계 - (2) TFX, Apache Beam 개요 (1) | 2021.09.01 |
|---|---|
| MLOps, 머신러닝 파이프라인 설계 - (1) 개요 (1) | 2021.09.01 |
| 도커 - 네트워킹 / bridge와 overlay (0) | 2021.05.30 |
| Spark, Zeppelin, Scala에 대해 (0) | 2021.05.12 |
| MLOps - (2) GCP TFX 기반 ML시스템 아키텍쳐 이해 (0) | 2021.05.12 |